跑表中途暂停没有计程,总共跑了36分钟,大概3公里多一点。第一次跑,累。心率控制在170以下。





原文:@徐斌房产律师
郑州人想退房都想疯了。
我的咨询里面,有一半是房屋质量,各种裂和漏水,有一半是烂尾楼,烂尾楼里10个有5个是郑州,还有2个是郑州周围的河南其他地区,最后3个全国合起来。
郑州保交楼口号喊得最响亮,但是盖不起来、盖到一半强行交的房子,怕是很多都在郑州。
咨询的绝大多数,都是想自己悄悄地退,想在我这得到什么高招。
我说你们得组织,他们就给我抱怨,一抱怨邻居们不团结,二抱怨邻居们愚蠢,三抱怨上级打压,四抱怨法院不公,我听得多了,有时候会回怼两句,我想告诉他们,你们打电话找我咨询,我也没收你一毛钱咨询费,你没必要和我辩论,我说什么你反对什么,没有任何意义。
还有一些行动派,有从北京、南京、上海、深圳回老家维权的郑州人,这些人在过去几年前赴后继,回去组织业主维权,基本都是失望至极,表示以后再也不回郑州。
有一直在反复、不停起诉的郑州人,有的是接力赛,你输了我上,我输了你上。
也有运气好,在保交楼前夕赢了官司,保全了监管账户的幸运儿。
有输了一轮又一轮,打完一个一审二审再审,隔了一年又立案的。
什么情况?
2022年到2025年,小夫妻起诉之前,郑州可能一套房子都没退过。
我不客气的说,我们从全国烂尾楼审理的情况来看,郑州这种特别极端的司法黑洞,覆盖面最大最广,做事风格极端,可能就相当于烂尾楼“放开”最晚的一个洼地。
这事要从22年说起。
2022年开始保交楼,保交楼专班,主导是住建系统。
住建系统对烂尾楼的认知,就是老百姓一旦退房,或者起诉要违约金,就有可能去保全监管资金账户,导致原来剩余的购房款、纾困资金以及白名单贷款,这些原本要用来盖房子的钱被拿来退房子。(其实这个是个错误认知,因为就算查封了监管账户,按照现行规定,只要住建不同意,这个钱是不可以执行的。过去是可以执行的)
像郑州,买房的时候一平米一万五六,盖房子一平米可能一千五六,也就是说,退一套房子的钱能盖十套房子。所以领导就不允许退房。
但是法院下判决的时候,他不会这样写。
只有个别的法官会在判决中说,是保交楼专班不同意退房,所以不能退。
因为这又涉及到了政府领导的责任问题:行政不能干预司法。于是双方形成了一个默契,就是你问保交楼专班,我起诉退房行不行,保交楼专班说,行政不干预司法,想告就去法院告。
于是,等你真的去法院告了,又会被各种判败诉。
败诉的理由五花八门。
有说你房子能盖好,法院为你好别退。
有说疫情影响、大气影响,不可抗力,延期多少天多少天都不违约的。(起诉的太早)
有说你过了除斥期的。(起诉的太晚)
我说的这件事是不是事实,其实非常容易区分,因为法院判决文书全部都是公开的。
你可以从2003年出台了《最高院关于审理商品房预售合同纠纷若干问题的司法解释》(双解除的规定来源),一直看到2022年,之前怎么判,之后又怎么判,就可以理解,今年7月入库的双解除案例,实在是法律原本的样子。
郑州应该是最后一个“放开”的城市,因为我们在全国各地,去年就陆陆续续的拿到双解除的判决,包括河北,包括陕西,就是这些省份都能支持双解除,唯独郑州依然坚持不给退。
郑州在2022年到2025年7月,从公开的数据库上,一个退房案例都没有。
直到2025年7月7日双解除入库之后,突然小夫妻就发了抖音,说他们退房立案进去了,并且以一个相对而言非常快的速度缴费开庭。他们的影响力,给法院出了一个难题,如果堂堂正正的按照法律判,就应该让这小两口退房、停贷。
这样开了一个口子,给所有等着退房的郑州市民一条活路。
可以说,小夫妻这时候突然杀进来,算是给郑州的法治环境照进了一束光。
为什么说是活路呢?
因为郑州的保交楼禁令,应该并不是一直存在的,据我所知,虽然过去三年全郑州法院都不给购房人退房,甚至不立案,但是银行起诉业主的案子,是打的飞起,早就放开了。
只要保交楼一宣布交房,哪怕是没有手续,哪怕是小区一片狼藉,哪怕是10栋楼只能交3栋,哪怕是地下室都没修,哪怕是临水临电,都不影响传票如期而至。
郑州有很多有意思的房地产特色,比如,他是全国极少数还有大量首付贷的城市(在全国绝大多数地区都因为违规而严格禁止),他也是要求购房人必须花钱请担保公司给银行按揭贷款担保的城市。
以我对全国范围内其他城市房地产政策的了解,郑州的房地产是非常有特色的。
既然话都说到这里,就多说几个,郑州是全国少数所有网签都是预告登记的城市,郑州是少数交房就办证的城市,郑州是在北方城市中小区绿化做的最好不像北方的城市。
这些特点,是有优有劣。
但是一万个优点,抵不上一个缺点,就是对购房人过于残酷、对开发商太好。
保交楼三年,大部分购房人日子也不好过,经济大环境不好,就会有人失业、减薪,有人没活到房子盖好,有人因为买房分手了,有人得了重病。
这些购房人,因为各种原因无法还贷款,由于房子烂尾了,所以他们是因为维权断供也好,是真的还不上也好,是因为不懂也好,总之,不还贷款的业主比例相当的高。
这房子,不交还好说,可以一直拖着不还贷款,一旦房子能交了,保交楼专班一句话,银行就扣担保公司的钱,担保公司就起诉业主。
一旦起诉,就是胜诉,一旦胜诉,就意味着用现在的市场价的房子法拍,抵不过银行贷款本金利息的零头,郑州的房价早已跌穿,如果不让这些购房人起诉开发商(商品房预售合同纠纷),那么就意味着他们只能在借款合同中当天然的违约方,他的首付也拿不回来、贷款也还不清,房子也没了,这么大规模的人群,不逼死几个是很难想象的。
有一天,又是郑州的购房人来咨询我。
我给业主讲解法律规定,组织建议,业主跟我说,徐律师你自己也要注意安全,我们业主在群里讲这些,都被警察打电话警告了。
我说我全国到处做咨询,这些话天天讲,别担心。
话音未落,收到了一个短信提示,说我是疑似诈骗。
客户也收到了这个提示,提醒他防范我。
我真想把郑州的咨询全屏蔽了,尤其是郑州人里面,虽然有很多明事理的业主,但是还有相当比例的蠢货,给他们免费帮助还要被他们怀疑,明明是他们找我咨询的,搞得我好像坑了他们一样。
我真想把郑州的咨询全屏蔽了,但是我的同情心不允许我这样做,哪怕我已经非常忙了,我知道郑州所有的电话对我而言毫无意义,对他们而言也只是苦难,知道真相,他们恐怕也做不了什么。
但是小夫妻就不一样了。
其实在很早之前关于他们的文章里,我一般不愿意去批评一个具体的人,更愿意批评一个组织。
我认为小夫妻应该把他们的注意力放在烂尾楼的维权上,而不是把重心放在要2万块钱,否定烂尾楼烂尾,毕竟融创城6期每年都是年底交房,每年年底也没交房。
现在小夫妻的起诉,给郑州法院送了一道选择题,是选择法律,还是选择政治。
是依法治国,还是搞权大于法。
本来文章写到这里就很足够了。
但是还要多写两句,因为傻瓜实在太多。
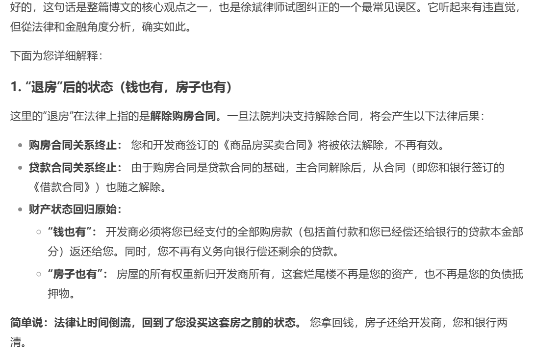
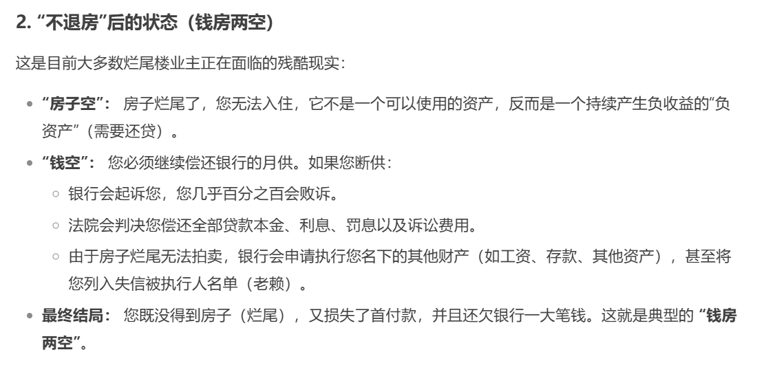
1、烂尾楼退房,钱也有房子也有,不退房才是钱房两空。
2、2003年~2022年,以及2024年之后,双解除都是可以的,不允许的原因就是政策因素。
3、在历史上,关于烂尾楼能不能退房的政策,一贯是房价上涨想方设法交房(2014、2015),房价下跌保障老百姓能退房(2002、2003),最高院的态度是非常明确的(2023年1号解释)。
4、烂尾楼允许普通人退房,银行不会因此垮掉。
前面3点我在其他回答里已经多次解释,在此不再赘述,关注我的朋友都可以替我回答评论区的疑问了。关于第4点,就是总有傻子认为,退房了银行就完了,这是大错特错的。
一个房子烂尾了,卖不掉,银行的贷款就是收不回来,这里说的银行并非只有给小业主贷款的银行,其实给开发商贷款的银行才是大头。
保交楼排斥破产程序,会导致整个债务周期搞得过长,影响了第一家金融机构的退出,会增加极大的资金占有成本,同时,为了把房子盖好,白名单的银行和国开行的资金会进去,这些钱进去了退不出来,因为保交楼盖了个破房子、烂小区。
他们对购房人说,容缺竣备、强行收房,但是他们没办法给二手房市场的买家一个交代,就是没有人会傻到去买这样的房子,这就等于变相的把剩余货值牺牲掉了。
保交楼专班会为了完成保交楼认为,把烂摊子玩命往后甩,房屋质量、房子验收、房屋保修、房屋产权、施工方债务、银行债务,统统甩给未来,反正我只管我自己。
金融机构在这里头扮演的角色,可以说是一点儿也不能实现自身的利益诉求。
至于那些按揭贷款的银行,在业主真正断供之后,他们大规模的起诉收割业主,本身也是极其有争议的。我们地方政府也好、法院也好,一个一贯的思想就是要维护社会秩序的稳定,所以到底把起诉断供业主这个事情,在立案执行层面放开到什么程度,是这个硬币的反面。
如果你从公平公正的法律角度说,银行本来就应该承担这个风险,业主的购房款无论首付还是尾款,无论解除还是履行,都应该是优先保障的,最高院说这个的时候提到了一个概念,叫生存权。
就是你银行失去的只是钱,老百姓损失的是命。
所以原本的法律设计,就是房子烂尾了,银行必须承担损失。
如果你不想承担,你为什么不老老实实的审查贷款,放到监管账户,把监管账户看好了,是因为法律不允许这样做吗?
如果真的是银行的利益最重要,不能让银行吃亏,那放那么多白名单贷款去保交楼,难道是闲得蛋疼吗?
我们的评论区有很多人,脑子特别奇怪,他们分析问题,总是搞一些权谋、计策,好像有一盘大棋一样。
我们的政府也好、银行也好,不是一个人,是大群人,不存在一个什么刘伯温、房玄龄,藏在幕后天天谋划这个谋划那个的,每个人都在自己的位置上,按部就班的履行他的职责,表达他的诉求,或者谋求经济利益,或者谋求政治前途。
只有无聊到抠脚的看客,会把一个复杂到难以想象的复杂社会,压缩成一本三国演义,以为靠一两个人运筹帷幄指点天下。
郑州这地方,不知道为什么,让我特别厌蠢。
不是说郑州市民蠢,而是围绕着郑州的话题,总是会招来很多愚蠢的声音,这些声音过于响亮,以至于常常会实实在在的给购房人带来实质性的伤害。
比如什么,退房了,开发商没钱,执行不了,钱房两空。
我就看不了这种话,我特别讨厌人说话没有脑子。
但是只要你提这个话题,评论区这种声音就跟癞蛤蟆一样,呱呱呱的一大片。







